下载
官网地址
https://grafana.com/grafana/download
选择对应的版本下载
yum install -y https://dl.grafana.com/enterprise/release/grafana-enterprise-11.6.4-1.x86_64.rpm
yum install -y https://dl.grafana.com/enterprise/release/grafana-enterprise-10.1.2-1.x86_64.rpm
离线安装
rpm -ivh grafana-enterprise-11.6.4-1.x86_64.rpm
启停服务
systemctl daemon-reload
systemctl start grafana-server.service
systemctl stop grafana-server.service
systemctl enable grafana-server
systemctl start grafana-server.service
systemctl status grafana-server.service
服务验证
- grafana访问页面是:ip:3000
- 默认账号密码是admin admin” 首次登录让修改密码
![图片[1]-grafana安装部署-秋风落叶](https://wangjian.run/wp-content/uploads/2023/09/1695796976-image-1024x492.png)
![图片[2]-grafana安装部署-秋风落叶](https://wangjian.run/wp-content/uploads/2023/09/1695797136-image-1024x501.png)
配置数据
开始配置数据源,每个版本位置可能不一样
![图片[3]-grafana安装部署-秋风落叶](https://wangjian.run/wp-content/uploads/2023/09/1695797254-image-1024x500.png)
![图片[4]-grafana安装部署-秋风落叶](https://wangjian.run/wp-content/uploads/2023/09/1695797354-image-1024x414.png)
![图片[4]-grafana安装部署-秋风落叶](https://wangjian.run/wp-content/uploads/2023/09/1695797354-image-1024x414.png)
![图片[6]-grafana安装部署-秋风落叶](https://wangjian.run/wp-content/uploads/2023/09/1695799145-image-1024x478.png)
![图片[7]-grafana安装部署-秋风落叶](https://wangjian.run/wp-content/uploads/2023/09/1695799010-image-1024x260.png)
安装仪表盘
仪表盘地址,根据需要下载对应的JSON文件即可
https://grafana.com/grafana/dashboards/
这个人做的模板看着还不错
https://grafana.com/orgs/starsliao/dashboards
grafana相关设置
自动刷设置
默认自动刷新是关闭的,可以手动修改
![图片[8]-grafana安装部署-秋风落叶](https://wangjian.run/wp-content/uploads/2023/09/1695892478-image.png)
![图片[9]-grafana安装部署-秋风落叶](https://wangjian.run/wp-content/uploads/2023/09/1695892609-image-1024x44.png)
![图片[10]-grafana安装部署-秋风落叶](https://wangjian.run/wp-content/uploads/2023/10/1697186847-image-1024x490.png)
30秒刷新一次页面
![图片[11]-grafana安装部署-秋风落叶](https://wangjian.run/wp-content/uploads/2023/03/20240822214324786-1724334204-截屏2024-08-22-21.41.58-1024x704.png)
钉钉告警推送设置
钉钉端设置主要是为了获取Webhook
![图片[12]-grafana安装部署-秋风落叶](https://wangjian.run/wp-content/uploads/2023/10/1697095264-IMG_4648.jpg)
![图片[13]-grafana安装部署-秋风落叶](https://wangjian.run/wp-content/uploads/2023/10/1697095317-IMG_4649.jpg)
![图片[14]-grafana安装部署-秋风落叶](https://wangjian.run/wp-content/uploads/2023/10/1697095327-IMG_4650.jpg)
![图片[15]-grafana安装部署-秋风落叶](https://wangjian.run/wp-content/uploads/2023/10/1697095333-2023-10-12_151302.png)
注意,由于请求实现的原因,必须选择ip地址段,只有填写的IP地址请求才会被接受,否则后面的测试将不会收到消息,也就是说ip地址必须包含grafana安装的地址
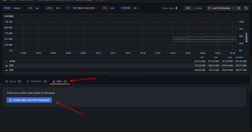
grafana添加报警通知设置
方式1:使用grafana自带的功能即可
下面配置的版本对应的是Grafana v10.1.2
![图片[16]-grafana安装部署-秋风落叶](https://wangjian.run/wp-content/uploads/2023/10/1697098929-image.png)
![图片[17]-grafana安装部署-秋风落叶](https://wangjian.run/wp-content/uploads/2023/10/1697099050-image.png)
![图片[18]-grafana安装部署-秋风落叶](https://wangjian.run/wp-content/uploads/2023/10/1697099155-image-1024x406.png)
![图片[19]-grafana安装部署-秋风落叶](https://wangjian.run/wp-content/uploads/2023/10/1697099215-image-1024x491.png)
![图片[20]-grafana安装部署-秋风落叶](https://wangjian.run/wp-content/uploads/2023/10/1697099449-image-1024x446.png)
![图片[21]-grafana安装部署-秋风落叶](https://wangjian.run/wp-content/uploads/2023/10/1697099484-image-1024x537.png)
![图片[22]-grafana安装部署-秋风落叶](https://wangjian.run/wp-content/uploads/2023/10/1697099731-image-1024x505.png)
方式2:使用alertmanager软件报警通知
© 版权声明
文章版权归作者所有,未经允许请勿转载。
THE END
